NAVIGATION
Početna
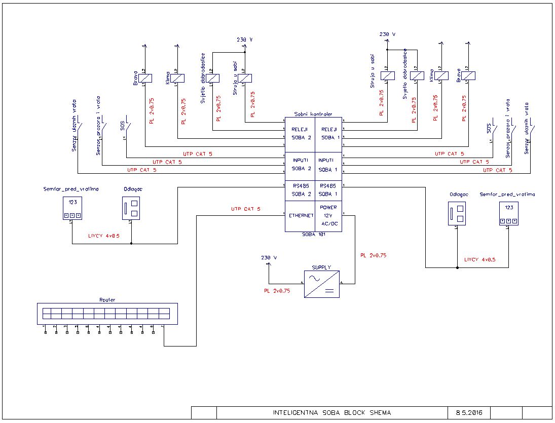
Shema spajanja inteligentne sobe
Copyright © 2015 Larus. All Rights Reserved.